Publicado enC4
Modelo C4 explicado: cómo los cuatro niveles trabajan juntos en la arquitectura de software
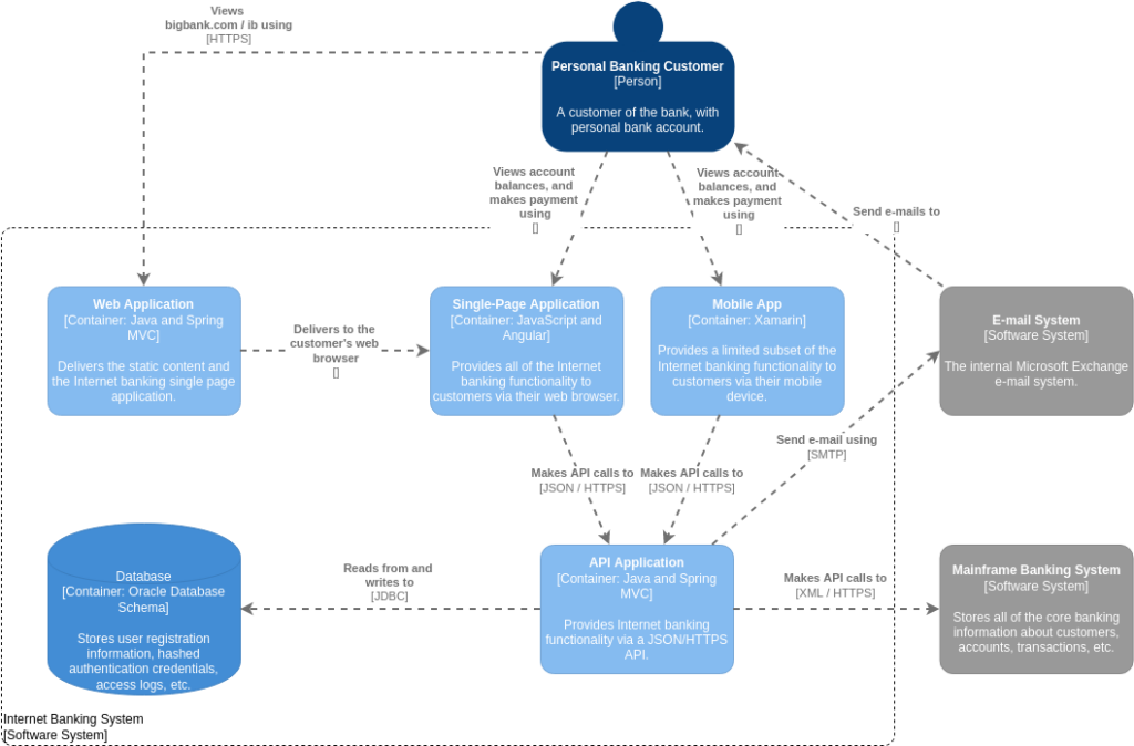
El modelo C4 se ha convertido en una forma ampliamente aceptada de documentar la arquitectura de software porque ofrece algo con lo que la mayoría de los equipos tienen dificultades:…



