Skip to content
Tech Posts Traditional Chinese - Latest Trends in AI, Software, and Digital Innovation Tech Posts Traditional Chinese - Latest Trends in AI, Software, and Digital Innovation
  • Home

C4

Home » C4
C4模型解析:四層如何在軟體架構中協同運作
Posted inC4

C4模型解析:四層如何在軟體架構中協同運作

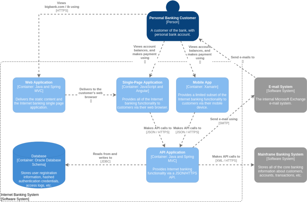
這個C4模型已成為廣泛接受的軟體架構文件方法,因為它提供大多…
為什麼C4模型很重要:現代架構文檔的優勢
Posted inC4

為什麼C4模型很重要:現代架構文檔的優勢

軟體團隊一直面臨一個反覆出現的問題:文檔要么過於抽象而無用,…
Posted inC4

C4 與 UML 的對比:C4 模型如何補足並現代化傳統的 UML 文件

數十年來,UML 始終是描述軟體系統的標準。它提供豐富的圖表…
Posted inC4

C4模型的權威指南:軟體架構的實用方法

歡迎來到理解、應用和掌握C4模型——一種輕量、清晰且高效的軟…
C4模型解析:四層如何在軟體架構中協同運作
Posted inC4

C4模型解析:四層如何在軟體架構中協同運作

這個C4模型已成為廣泛接受的軟體架構文件方法,因為它提供大多…
為什麼C4模型很重要:現代架構文檔的優勢
Posted inC4

為什麼C4模型很重要:現代架構文檔的優勢

軟體團隊一直面臨一個反覆出現的問題:文檔要么過於抽象而無用,…
Posted inC4

C4 與 UML 的對比:C4 模型如何補足並現代化傳統的 UML 文件

數十年來,UML 一直是描述軟體系統的標準。它提供豐富的圖表…
Posted inC4

C4模型的權威指南:軟體架構的實用方法

歡迎來到理解、應用和掌握C4模型——一種輕量、清晰且高效的軟…
分類
  • Agile
  • AI
  • AI Chatbot
  • AI Visual Modeling
  • Animation Software Tool
  • ArchiMate
  • BPMN
  • C4
  • Class Diagram
  • Content & Visual
  • Data Modeling
  • DFD
  • Object-Oriented Analysis and Design
  • ORM
  • Project Management
  • Software Development
  • State Diagram
  • Strategic Analysis
  • SysML
  • Uncategorized
  • Unified Modeling Language
  • Use Case Modeling
  • Visual Paradigm
近期文章
  • ArchiMate 视角:為企業模型選擇正確鏡頭的入門指南
  • ArchiMate 觀點:協調多元利害關係人觀點的關鍵
  • 從理論到實踐:在您的第一個架構專案中應用ArchiMate觀點
  • 深入探討 ArchiMate 觀點:為技術團隊連結策略與執行
  • 快速參考指南:ArchiMate 觀點速查表,適用於日常架構工作
彙整
  • 2026 年 4 月
  • 2026 年 3 月
  • 2026 年 2 月
  • 2026 年 1 月
  • 2025 年 12 月
  • 2025 年 5 月
Copyright 2026 — Tech Posts Traditional Chinese - Latest Trends in AI, Software, and Digital Innovation. All rights reserved.
Scroll to Top