Skip to content
Tech Posts Traditional Chinese - Latest Trends in AI, Software, and Digital Innovation

Tech Posts Traditional Chinese - Latest Trends in AI, Software, and Digital Innovation

  • Home
Posted inUnified Modeling Language

類圖在軟體開發生命週期中不斷演變的角色

類圖是統一模型語言(UML)的基本組成部分,在軟體開發生命週…
開發階段中的 UML 類圖
Posted inUnified Modeling Language

開發階段中的 UML 類圖

UML 類圖在軟體開發生命週期中不斷演進,反映出細節層次與技…
理解UML狀態機圖:全面指南
Posted inBPMN

理解UML狀態機圖:全面指南

UML(統一建模語言) 狀態機圖,也稱為狀態圖,是軟體工程與…
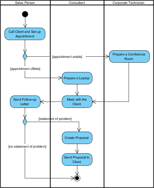
掌握帶泳道的UML活動圖:全面指南
Posted inBPMN

掌握帶泳道的UML活動圖:全面指南

在系統分析、軟體開發和業務流程管理領域,清晰度至關重要。其中…
人工智慧如何改變SysML內部方塊圖的設計
Posted inAI AI Chatbot AI Visual Modeling

人工智慧如何改變SysML內部方塊圖的設計

在系統工程中,了解組件在系統內如何互動,與知道系統中存在哪些…
使用 Visual Paradigm 的 AI 聊天機器人生成 SysML 要求圖
Posted inUncategorized

使用 Visual Paradigm 的 AI 聊天機器人生成 SysML 要求圖

建立系統需求是工程與軟體開發中至關重要的環節。透過 Visu…
Posted inBPMN

使用 Visual Paradigm 的業務流程建模綜合指南

業務流程模型與符號(BPMN)是一種標準化的圖形符號,用於以…
Posted inArchiMate BPMN

完整教程:使用 Visual Paradigm 在 BPMN 與 ArchiMate 之間映射行為元素

在企業建模中,整合業務流程模型與符號(BPMN)與 Arch…
Posted inVisual Paradigm

結合UML與敏捷開發的全面指南

統一建模語言(UML)敏捷方法論是軟體開發中的強大工具,各自…
Posted inUnified Modeling Language Use Case Modeling Visual Paradigm

UML使用案例圖中包含與擴展關係的完整指南

統一建模語言(UML)使用案例圖是建模系統功能需求的強大工具…

文章分頁

Previous page 1 ... 14 15 16 17 18 ... 33 Next page
分類
  • Agile
  • AI
  • AI Chatbot
  • AI Visual Modeling
  • Animation Software Tool
  • ArchiMate
  • BPMN
  • C4
  • Class Diagram
  • Content & Visual
  • Data Modeling
  • DFD
  • Object-Oriented Analysis and Design
  • ORM
  • Project Management
  • Software Development
  • State Diagram
  • Strategic Analysis
  • SysML
  • Uncategorized
  • Unified Modeling Language
  • Use Case Modeling
  • Visual Paradigm
近期文章
  • ArchiMate 视角:為企業模型選擇正確鏡頭的入門指南
  • ArchiMate 觀點:協調多元利害關係人觀點的關鍵
  • 從理論到實踐:在您的第一個架構專案中應用ArchiMate觀點
  • 深入探討 ArchiMate 觀點:為技術團隊連結策略與執行
  • 快速參考指南:ArchiMate 觀點速查表,適用於日常架構工作
彙整
  • 2026 年 4 月
  • 2026 年 3 月
  • 2026 年 2 月
  • 2026 年 1 月
  • 2025 年 12 月
  • 2025 年 5 月
You May Have Missed
ArchiMate 视角:為企業模型選擇正確鏡頭的入門指南
Posted inArchiMate

ArchiMate 视角:為企業模型選擇正確鏡頭的入門指南

ArchiMate 觀點:協調多元利害關係人觀點的關鍵
Posted inArchiMate

ArchiMate 觀點:協調多元利害關係人觀點的關鍵

從理論到實踐:在您的第一個架構專案中應用ArchiMate觀點
Posted inArchiMate

從理論到實踐:在您的第一個架構專案中應用ArchiMate觀點

深入探討 ArchiMate 觀點:為技術團隊連結策略與執行
Posted inArchiMate

深入探討 ArchiMate 觀點:為技術團隊連結策略與執行

Copyright 2026 — Tech Posts Traditional Chinese - Latest Trends in AI, Software, and Digital Innovation. All rights reserved.
Scroll to Top