Skip to content
Tech Posts Vietnamese - Latest Trends in AI, Software, and Digital Innovation Tech Posts Vietnamese - Latest Trends in AI, Software, and Digital Innovation
  • Home

C4

Home » C4
Giải thích Mô hình C4: Cách bốn cấp độ hoạt động cùng nhau trong Kiến trúc phần mềm
Posted inC4

Giải thích Mô hình C4: Cách bốn cấp độ hoạt động cùng nhau trong Kiến trúc phần mềm

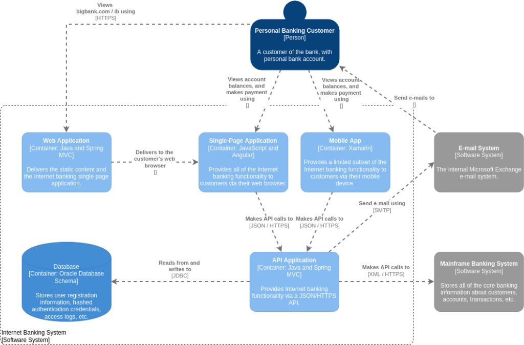
Cái Mô hình C4đã trở thành một cách được chấp nhận rộng rãi để tài liệu hóa kiến trúc phần mềm vì nó cung cấp điều mà hầu hết các…
Tại sao Mô hình C4 Quan trọng: Những Lợi ích của Tài liệu Kiến trúc Hiện đại
Posted inC4

Tại sao Mô hình C4 Quan trọng: Những Lợi ích của Tài liệu Kiến trúc Hiện đại

Các nhóm phần mềm luôn phải đối mặt với một vấn đề lặp lại: tài liệu either quá cao cấp để có ích hoặc quá chi tiết để duy trì…
Posted inC4

C4 so với UML: Cách mô hình C4 bổ sung và hiện đại hóa tài liệu UML truyền thống

Trong nhiều thập kỷ, UML đã trở thành tiêu chuẩn để mô tả các hệ thống phần mềm. Nó cung cấp một bộ sưu tập phong phú các loại sơ…
Posted inC4

Cẩm nang toàn diện về Mô hình C4: Một cách tiếp cận thực tế về kiến trúc phần mềm

Chào mừng bạn đến với nguồn tài nguyên toàn diện để hiểu, áp dụng và thành thạoMô hình C4—một phương pháp nhẹ nhàng, rõ ràng và hiệu quả để trực…
Giải thích Mô hình C4: Cách bốn cấp độ hoạt động cùng nhau trong Kiến trúc phần mềm
Posted inC4

Giải thích Mô hình C4: Cách bốn cấp độ hoạt động cùng nhau trong Kiến trúc phần mềm

Cái Mô hình C4đã trở thành một cách được chấp nhận rộng rãi để tài liệu hóa kiến trúc phần mềm vì nó cung cấp điều mà hầu hết các…
Tại sao Mô hình C4 quan trọng: Những lợi ích của tài liệu kiến trúc hiện đại
Posted inC4

Tại sao Mô hình C4 quan trọng: Những lợi ích của tài liệu kiến trúc hiện đại

Các nhóm phần mềm luôn phải đối mặt với một vấn đề lặp lại: tài liệu either quá cao cấp để hữu ích hoặc quá chi tiết để duy trì…
Posted inC4

C4 so với UML: Cách mô hình C4 bổ sung và hiện đại hóa tài liệu UML truyền thống

Trong nhiều thập kỷ, UML đã trở thành tiêu chuẩn để mô tả các hệ thống phần mềm. Nó cung cấp một bộ sưu tập phong phú các loại sơ…
Posted inC4

Cẩm nang toàn diện về Mô hình C4: Một cách tiếp cận thực tiễn trong kiến trúc phần mềm

Chào mừng bạn đến với nguồn tài nguyên toàn diện để hiểu, áp dụng và thành thạoMô hình C4—một phương pháp nhẹ nhàng, rõ ràng và hiệu quả để trực…
Danh mục
  • Agile
  • AI
  • AI Chatbot
  • AI Visual Modeling
  • Animation Software Tool
  • ArchiMate
  • BPMN
  • C4
  • Class Diagram
  • Content & Visual
  • Data Modeling
  • DFD
  • Object-Oriented Analysis and Design
  • ORM
  • Project Management
  • Software Development
  • State Diagram
  • Strategic Analysis
  • SysML
  • Uncategorized
  • Unified Modeling Language
  • Use Case Modeling
  • Visual Paradigm
Bài viết mới
  • Điểm nhìn ArchiMate: Hướng dẫn dành cho người mới bắt đầu về việc chọn ống kính phù hợp cho mô hình doanh nghiệp của bạn
  • Góc nhìn ArchiMate: Bí mật để đồng bộ hóa các quan điểm đa dạng của các bên liên quan
  • Từ Lý Thuyết đến Thực Hành: Áp Dụng Các Góc Nhìn ArchiMate trong Dự Án Kiến Trúc Đầu Tiên Của Bạn
  • Khám phá sâu về các quan điểm ArchiMate: Kết nối chiến lược với thực thi cho các đội ngũ công nghệ
  • Hướng Dẫn Tham Khảo Nhanh: Bản Tóm Tắt Các Góc Nhìn ArchiMate Cho Công Việc Kiến Trúc Hàng Ngày
Lưu trữ
  • Tháng 4 2026
  • Tháng 3 2026
  • Tháng 2 2026
  • Tháng 1 2026
  • Tháng 12 2025
  • Tháng 5 2025
Copyright 2026 — Tech Posts Vietnamese - Latest Trends in AI, Software, and Digital Innovation. All rights reserved.
Scroll to Top