Skip to content
Tech Posts Vietnamese - Latest Trends in AI, Software, and Digital Innovation

Tech Posts Vietnamese - Latest Trends in AI, Software, and Digital Innovation

  • Home
Hiểu về sơ đồ máy trạng thái UML: Hướng dẫn toàn diện
Posted inBPMN

Hiểu về sơ đồ máy trạng thái UML: Hướng dẫn toàn diện

UML (Ngôn ngữ mô hình hóa thống nhất) Sơ đồ máy trạng thái, còn được gọi là sơ đồ trạng thái, là công cụ quan trọng trong kỹ thuật phần…
Thành thạo các sơ đồ hoạt động UML với các làn bơi: Hướng dẫn toàn diện
Posted inBPMN

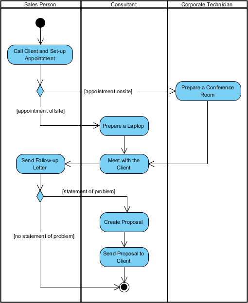
Thành thạo các sơ đồ hoạt động UML với các làn bơi: Hướng dẫn toàn diện

Trong thế giới phân tích hệ thống, phát triển phần mềm và quản lý quy trình kinh doanh, sự rõ ràng là điều tối quan trọng. Một trong những công…
Trí tuệ nhân tạo đang thay đổi thiết kế sơ đồ khối nội bộ SysML như thế nào
Posted inAI AI Chatbot AI Visual Modeling

Trí tuệ nhân tạo đang thay đổi thiết kế sơ đồ khối nội bộ SysML như thế nào

Trong kỹ thuật hệ thống, việc hiểu cách các thành phần tương tác bên trong một hệ thống là quan trọng không kém gì việc biết được các thành phần…
Posted inUnified Modeling Language Use Case Modeling Visual Paradigm

Nắm vững các điểm mở rộng trong sơ đồ trường hợp sử dụng: Hướng dẫn xác định và triển khai các đoạn <>

Trong Ngôn ngữ mô hình hóa thống nhất (UML), sơ đồ trường hợp sử dụnglà những công cụ mạnh mẽ để ghi lại các yêu cầu chức năng của một…
Tạo sơ đồ yêu cầu SysML với trợ lý trò chuyện AI của Visual Paradigm
Posted inUncategorized

Tạo sơ đồ yêu cầu SysML với trợ lý trò chuyện AI của Visual Paradigm

Việc tạo ra các yêu cầu hệ thống là một phần quan trọng trong lĩnh vực kỹ thuật và phát triển phần mềm. Với trợ lý trò chuyện AI của…
Posted inBPMN

Hướng dẫn toàn diện về mô hình hóa quy trình kinh doanh với Visual Paradigm

Ký hiệu mô hình và quy trình kinh doanh (BPMN) là một ký hiệu đồ họa chuẩn hóa được sử dụng để biểu diễn các quy trình kinh doanh trong…
Posted inArchiMate BPMN

Hướng dẫn toàn diện: Bản đồ hóa các yếu tố hành vi giữa BPMN và ArchiMate bằng cách sử dụng Visual Paradigm

Trong mô hình hóa doanh nghiệp, tích hợpMô hình hóa và ký hiệu quy trình kinh doanh (BPMN)với ArchiMate cung cấp cái nhìn toàn diện về cấu trúc và hoạt…
Posted inVisual Paradigm

Một Hướng Dẫn Toàn Diện Về Việc Kết Hợp UML và Agile

Ngôn Ngữ Mô Hình Hóa Đơn Nhất (UML)và các phương pháp Agile là những công cụ mạnh mẽ trong phát triển phần mềm, mỗi phương pháp phục vụ những mục…
Posted inAI Visual Modeling

Làm thế nào để tạo sơ đồ máy trạng thái UML bằng AI trong Visual Paradigm

Visual Paradigm đã cách mạng hóa cách các nhà phát triển và kiến trúc sư hệ thống thiết kế các mô hình hành vi bằng cách giới thiệu công cụ…
Posted inAnimation Software Tool

Giới thiệu về tính năng Trí tuệ nhân tạo chuyển văn bản thành giọng nói của AniFuzion

AniFuzion, một phần của Visual Paradigm Online, là một công cụ hoạt hình trực tuyến thân thiện, được thiết kế để tạo ra các hoạt hình 2D và 3D. Tính…

Phân trang bài viết

Previous page 1 … 14 15 16 17 18 … 33 Next page
Danh mục
  • Agile
  • AI
  • AI Chatbot
  • AI Visual Modeling
  • Animation Software Tool
  • ArchiMate
  • BPMN
  • C4
  • Class Diagram
  • Content & Visual
  • Data Modeling
  • DFD
  • Object-Oriented Analysis and Design
  • ORM
  • Project Management
  • Software Development
  • State Diagram
  • Strategic Analysis
  • SysML
  • Uncategorized
  • Unified Modeling Language
  • Use Case Modeling
  • Visual Paradigm
Bài viết mới
  • Điểm nhìn ArchiMate: Hướng dẫn dành cho người mới bắt đầu về việc chọn ống kính phù hợp cho mô hình doanh nghiệp của bạn
  • Góc nhìn ArchiMate: Bí mật để đồng bộ hóa các quan điểm đa dạng của các bên liên quan
  • Từ Lý Thuyết đến Thực Hành: Áp Dụng Các Góc Nhìn ArchiMate trong Dự Án Kiến Trúc Đầu Tiên Của Bạn
  • Khám phá sâu về các quan điểm ArchiMate: Kết nối chiến lược với thực thi cho các đội ngũ công nghệ
  • Hướng Dẫn Tham Khảo Nhanh: Bản Tóm Tắt Các Góc Nhìn ArchiMate Cho Công Việc Kiến Trúc Hàng Ngày
Lưu trữ
  • Tháng 4 2026
  • Tháng 3 2026
  • Tháng 2 2026
  • Tháng 1 2026
  • Tháng 12 2025
  • Tháng 5 2025
You May Have Missed
Điểm nhìn ArchiMate: Hướng dẫn dành cho người mới bắt đầu về việc chọn ống kính phù hợp cho mô hình doanh nghiệp của bạn
Posted inArchiMate

Điểm nhìn ArchiMate: Hướng dẫn dành cho người mới bắt đầu về việc chọn ống kính phù hợp cho mô hình doanh nghiệp của bạn

Góc nhìn ArchiMate: Bí mật để đồng bộ hóa các quan điểm đa dạng của các bên liên quan
Posted inArchiMate

Góc nhìn ArchiMate: Bí mật để đồng bộ hóa các quan điểm đa dạng của các bên liên quan

Từ Lý Thuyết đến Thực Hành: Áp Dụng Các Góc Nhìn ArchiMate trong Dự Án Kiến Trúc Đầu Tiên Của Bạn
Posted inArchiMate

Từ Lý Thuyết đến Thực Hành: Áp Dụng Các Góc Nhìn ArchiMate trong Dự Án Kiến Trúc Đầu Tiên Của Bạn

Khám phá sâu về các quan điểm ArchiMate: Kết nối chiến lược với thực thi cho các đội ngũ công nghệ
Posted inArchiMate

Khám phá sâu về các quan điểm ArchiMate: Kết nối chiến lược với thực thi cho các đội ngũ công nghệ

Copyright 2026 — Tech Posts Vietnamese - Latest Trends in AI, Software, and Digital Innovation. All rights reserved.
Scroll to Top