Posted inBPMN
Comprendre les diagrammes d’état UML : un guide complet
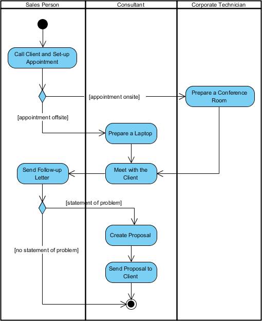
UML (Langage de modélisation unifié) Diagrammes d'état-machine, également connus sous le nom de diagrammes Statechart, sont des outils essentiels en génie logiciel et en conception de systèmes. Ils offrent une…

