Posted inC4
Modèle C4 expliqué : comment les quatre niveaux fonctionnent ensemble dans l’architecture logicielle
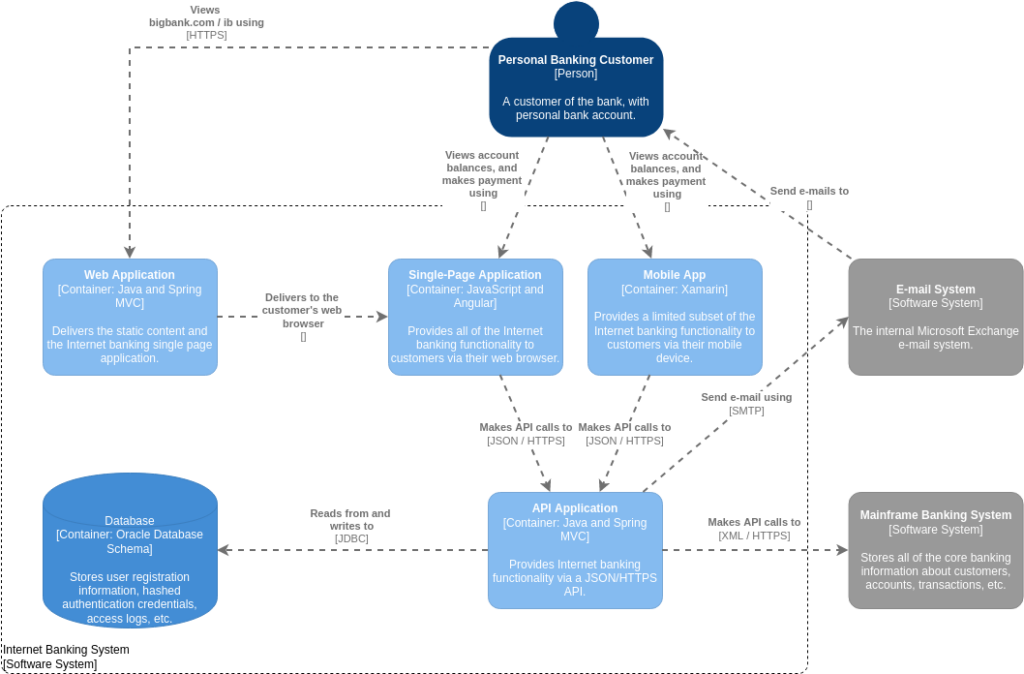
Le modèle C4 est devenu une méthode largement acceptée pour documenter l'architecture logicielle car elle offre quelque chose que la plupart des équipes peinent à obtenir : une manière claire,…



