उपयोग केस मॉडलिंग का व्यापक गाइड: मुख्य अवधारणाएँ और संबंध

परिचय उपयोग केस मॉडलिंग सॉफ्टवेयर इंजीनियरिंग और सिस्टम डिजाइन में एक मूलभूत तकनीक है जो उपयोगकर्ता के दृष्टिकोण से कार्यात्मक आवश्यकताओं को कैप्चर करने में मदद करती है। यह सिस्टम…
विजुअल पैराडाइग्म में यूएमएल उपयोग केस मॉडलिंग के लिए व्यापक गाइड

विजुअल पैराडाइग्म में यूएमएल उपयोग केस मॉडलिंग के लिए व्यापक गाइड

विजुअल पैराडाइग्म एक विश्वसनीय और उपयोगकर्ता-अनुकूल वातावरण प्रदान करता है यूएमएल उपयोग केस मॉडलिंग आपको प्रणाली के कार्यात्मक आवश्यकताओं को पकड़ने, दृश्य बनाने और दस्तावेज़ करने में सक्षम बनाता है।…

Visual Paradigm में UML उपयोग केस मॉडलिंग के लिए व्यापक गाइड

Visual Paradigm एक शक्तिशाली और विविध उपकरण है जो पूर्ण समर्थन प्रदान करता हैUML (एकीकृत मॉडलिंग भाषा) उपयोग केस मॉडलिंग। यह उपयोगकर्ताओं को प्रणाली के कार्यात्मक आवश्यकताओं को पकड़ने, दृश्य…

UML क्रम आरेखों को सीखना: उदाहरणों के साथ व्यापक मार्गदर्शिका

क्रम आरेखों का परिचय एक क्रम आरेख एक प्रकार का अंतरक्रिया आरेख है एकीकृत मॉडलिंग भाषा (UML)जो ऑब्जेक्ट्स कैसे एक दूसरे के साथ अंतरक्रिया करते हैं और किस क्रम में…

UML का नियंत्रण: Visual Paradigm के साथ राज्य आरेख बनाम क्रिया आरेख

परिचय एकीकृत मॉडलिंग भाषा (UML) एक मानकीकृत ढांचा है जो सॉफ्टवेयर प्रणालियों के दृश्यीकरण, विनिर्देश, निर्माण और दस्तावेजीकरण के लिए है। इसके व्यवहारात्मक आरेखों में, राज्य आरेख (जिसे राज्य मशीन…

केस स्टडी: UML स्टेट डायग्राम के साथ बैंक एटीएम सिस्टम का मॉडलिंग

स्टेट डायग्राम, या स्टेट मशीन डायग्राम, एक शक्तिशाली घटक है यूनिफाइड मॉडलिंग भाषा (UML) सिस्टम के डायनामिक व्यवहार को मॉडल करने के लिए उपयोग किया जाता है। वे घटनाओं के…

फंसे हुए? एक सुझाए गए अगले कदम के लिए: मॉडलिंग बेस्ट प्रैक्टिस सिखाने वाला AI चैटबॉट

सॉफ्टवेयर मॉडलिंग या एंटरप्राइज आर्किटेक्चर जैसे जटिल विषय को सीखना एक आवर्ती यात्रा है। पहला डायग्राम सही करने के बजाय यह यह जानने के बारे में है कि सही पूछने…
Reducing Cognitive Load in Complex Modeling Tasks

जटिल मॉडलिंग कार्यों में संज्ञानात्मक भार को कम करना

जटिल सिस्टम डायग्राम या सॉफ्टवेयर मॉडल पर काम करना अक्सर एक साथ बहुत सारी चीजों को संभालने जैसा महसूस होता है। आपको आर्किटेक्चर के बारे में सोचना होता है, संबंधों…
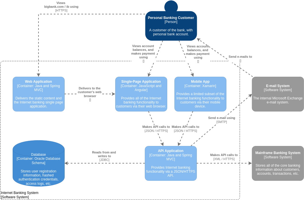
C4 मॉडल समझाया गया: सॉफ्टवेयर आर्किटेक्चर में चार स्तरों के साथ काम करने का तरीका

C4 मॉडल समझाया गया: सॉफ्टवेयर आर्किटेक्चर में चार स्तरों के साथ काम करने का तरीका

द C4 मॉडल एक व्यापक रूप से स्वीकृत तरीका बन गया है सॉफ्टवेयर आर्किटेक्चर के दस्तावेजीकरण के लिए क्योंकि यह उन चीजों को प्रदान करता है जिनके साथ अधिकांश टीमें…
C4 मॉडल का महत्व क्यों है: आधुनिक आर्किटेक्चर दस्तावेजीकरण के लाभ

C4 मॉडल का महत्व क्यों है: आधुनिक आर्किटेक्चर दस्तावेजीकरण के लाभ

सॉफ्टवेयर टीमें हमेशा एक बार-बार आने वाली समस्या का सामना करती रही हैं: ऐसा दस्तावेजीकरण जो या तो उपयोगी होने के लिए बहुत उच्च स्तर का है या बनाए रखने…