Skip to content
Tech Posts Japanese - Latest Trends in AI, Software, and Digital Innovation Tech Posts Japanese - Latest Trends in AI, Software, and Digital Innovation
  • Home

C4

Home » C4
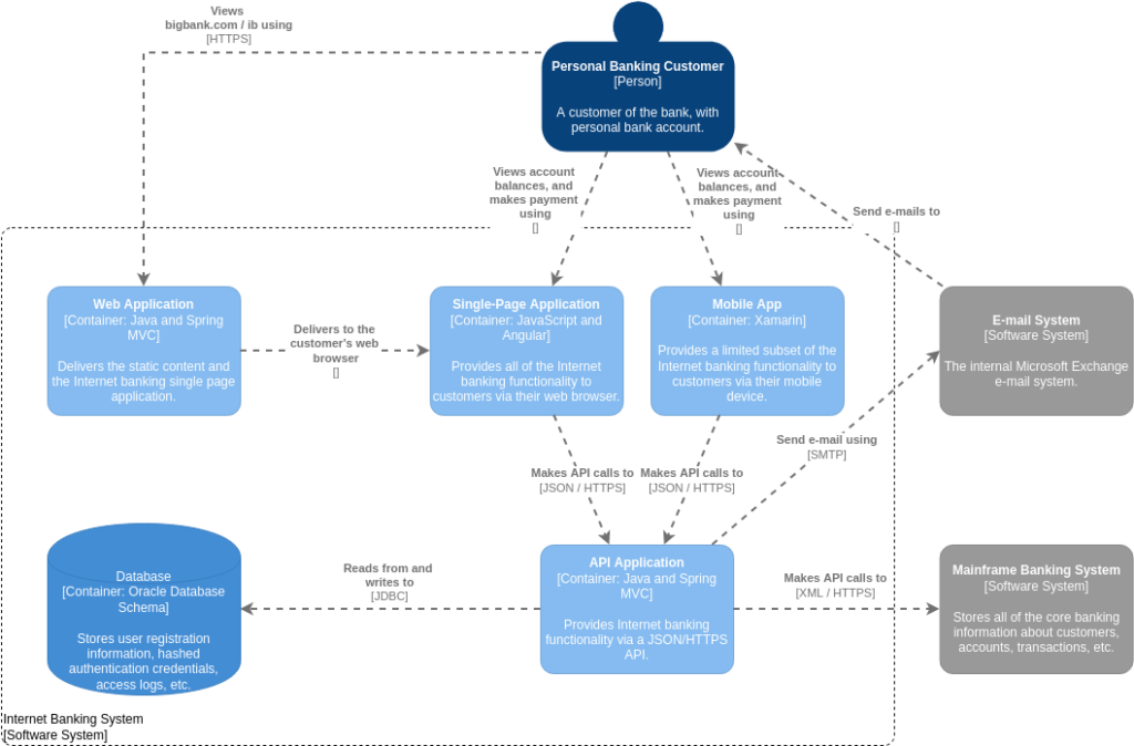
C4モデルの説明:ソフトウェアアーキテクチャにおける4つのレベルがどのように連携するか
Posted inC4

C4モデルの説明:ソフトウェアアーキテクチャにおける4つのレベルがどのように連携するか

そのC4モデルは、多くのチームが抱える課題である、明確で階層…
C4モデルが重要な理由:現代のアーキテクチャドキュメンテーションの利点
Posted inC4

C4モデルが重要な理由:現代のアーキテクチャドキュメンテーションの利点

ソフトウェアチームは常に繰り返し問題に直面している:有用でな…
Posted inC4

C4対UML:C4モデルが従来のUML文書を補完し、現代化する方法

数十年にわたり、UMLはソフトウェアシステムを記述する標準と…
Posted inC4

C4モデルの決定版ガイド:ソフトウェアアーキテクチャへの実践的アプローチ

理解し、適用し、習得するための決定版リソースへようこそC4モ…
C4モデルの説明:ソフトウェアアーキテクチャにおける4つのレベルがどのように連携するか
Posted inC4

C4モデルの説明:ソフトウェアアーキテクチャにおける4つのレベルがどのように連携するか

そのC4モデルは、多くのチームが抱える課題である、明確で階層…
C4モデルが重要な理由:現代のアーキテクチャ文書化の利点
Posted inC4

C4モデルが重要な理由:現代のアーキテクチャ文書化の利点

ソフトウェアチームは常に、有用でないほど高レベルであるか、維…
Posted inC4

C4対UML:C4モデルが従来のUML文書を補完し、現代化する方法

数十年にわたり、UMLはソフトウェアシステムを記述する標準と…
Posted inC4

C4モデルの決定版ガイド:ソフトウェアアーキテクチャへの実践的アプローチ

理解し、適用し、習得するための決定版リソースへようこそC4モ…
カテゴリー
  • Agile
  • AI
  • AI Chatbot
  • AI Visual Modeling
  • Animation Software Tool
  • ArchiMate
  • BPMN
  • C4
  • Class Diagram
  • Content & Visual
  • Data Modeling
  • DFD
  • Object-Oriented Analysis and Design
  • ORM
  • Project Management
  • Software Development
  • State Diagram
  • Strategic Analysis
  • SysML
  • Uncategorized
  • Unified Modeling Language
  • Use Case Modeling
  • Visual Paradigm
最近の投稿
  • ArchiMateの視点:企業モデルに適したレンズを選ぶための初心者ガイド
  • ArchiMateの視点:多様なステークホルダーの視点を一致させる秘訣
  • 理論から実践へ:最初のアーキテクチャプロジェクトにおけるArchiMateビューの活用
  • ArchiMate Viewpointsの深い掘り下げ:テクノロジー部門における戦略と実行のつながり
  • クイックリファレンスガイド:日常のアーキテクチャ作業向けArchiMateビューイングのチートシート
アーカイブ
  • 2026年4月
  • 2026年3月
  • 2026年2月
  • 2026年1月
  • 2025年12月
  • 2025年5月
Copyright 2026 — Tech Posts Japanese - Latest Trends in AI, Software, and Digital Innovation. All rights reserved.
Scroll to Top