Posted inC4
Wyjaśnienie modelu C4: Jak cztery poziomy współpracują w architekturze oprogramowania
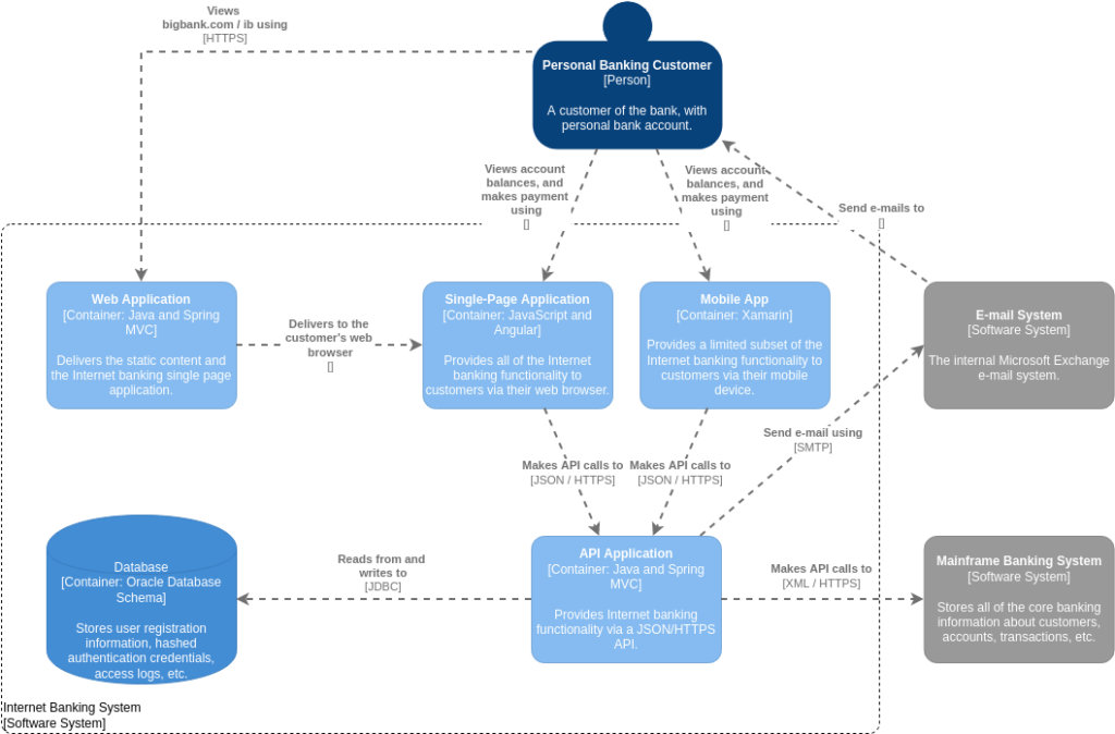
Ponieważ model C4 stał się powszechnie akceptowanym sposobem dokumentowania architektury oprogramowania, ponieważ oferuje coś, z czym większość zespołów ma trudności: jasny, warstwowy i skalowalny sposób opisywania złożonych systemów bez nadmiaru…



