Posted inAI Visual Modeling
Redukcja obciążenia poznawczego w złożonych zadaniach modelowania
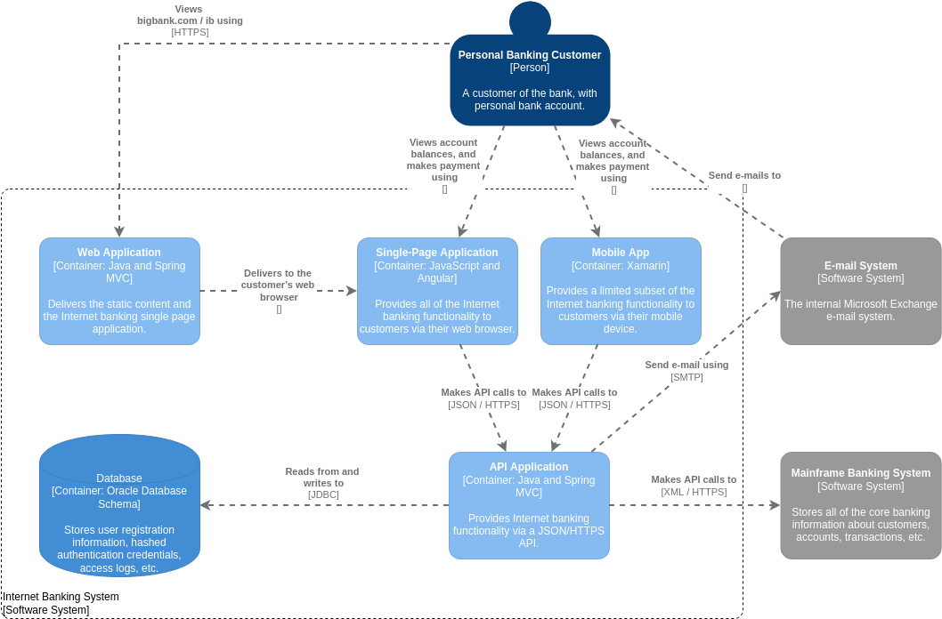
Praca nad złożonym diagramem systemowym lub modelem oprogramowania często wydaje się jak balansowanie zbyt wieloma rzeczami naraz. Musisz myśleć o architekturze, definiować relacje, zapewniać spójność i utrzymywać wszystko wizualnie uporządkowane.…




