Posted inC4
C4-Modell erklärt: Wie die vier Ebenen in der Softwarearchitektur zusammenarbeiten
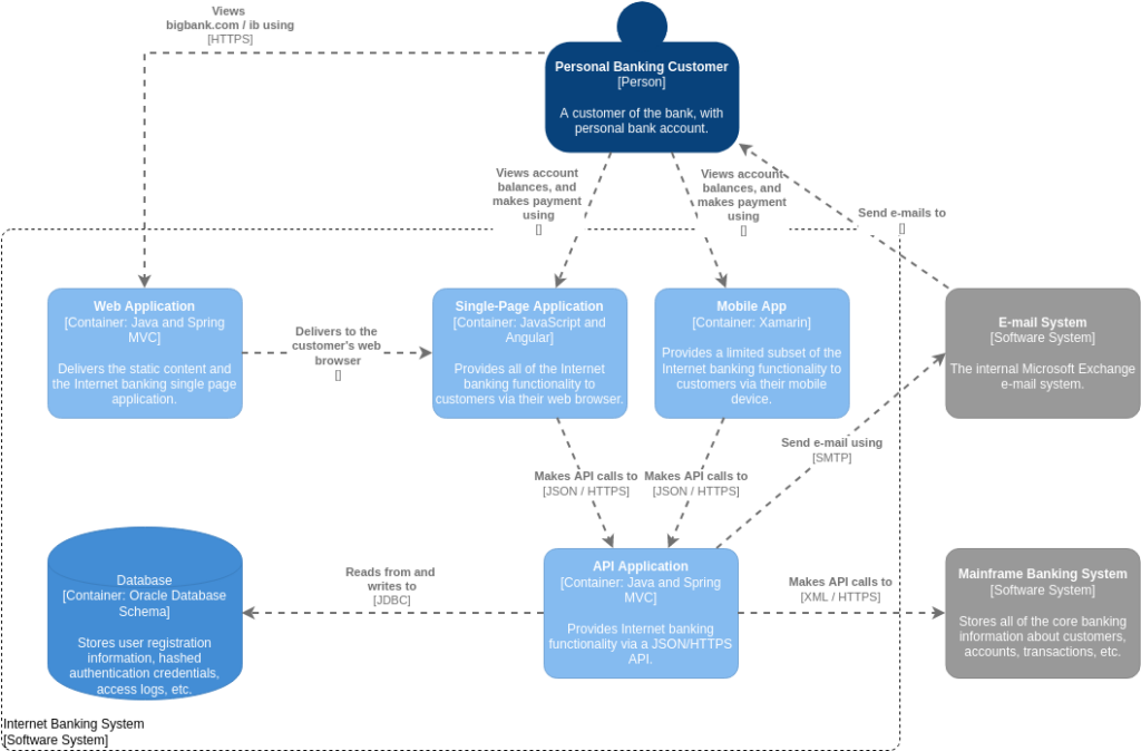
Das C4-Modell ist zu einer weit verbreiteten Methode geworden, Softwarearchitektur zu dokumentieren, weil sie etwas liefert, mit dem sich die meisten Teams schwer tun: eine klare, geschichtete und skalierbare Art,…



