Posted inDFD
DFD-Leitfaden: Projektübergabedokumentation mit effektiven Datenflussdiagrammen
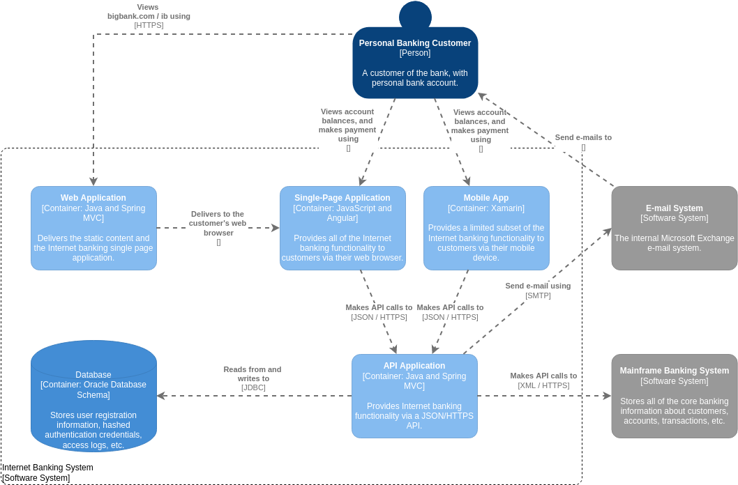
Erfolgreiche Projektübergänge beruhen stark auf Klarheit, Präzision und umfassender Dokumentation. Wenn ein Entwicklerteam ein System an die Betriebsteams oder eine Wartungsgruppe übergibt, steigt das Risiko von Missverständnissen erheblich. Ohne klare…










