Posted inC4
Model C4 Dijelaskan: Bagaimana Empat Tingkatan Bekerja Sama dalam Arsitektur Perangkat Lunak
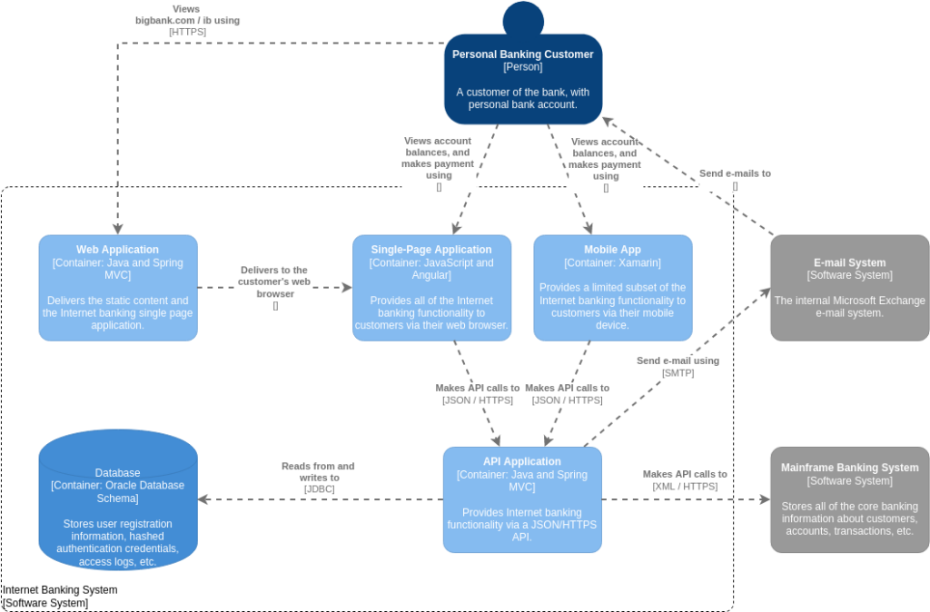
The Model C4telah menjadi cara yang diterima secara luas untuk mendokumentasikan arsitektur perangkat lunak karena memberikan sesuatu yang sulit bagi sebagian besar tim: cara yang jelas, berlapis, dan dapat diskalakan…



