Posted inC4
Modelo C4 Explicado: Como os Quatro Níveis Funcionam Juntos na Arquitetura de Software
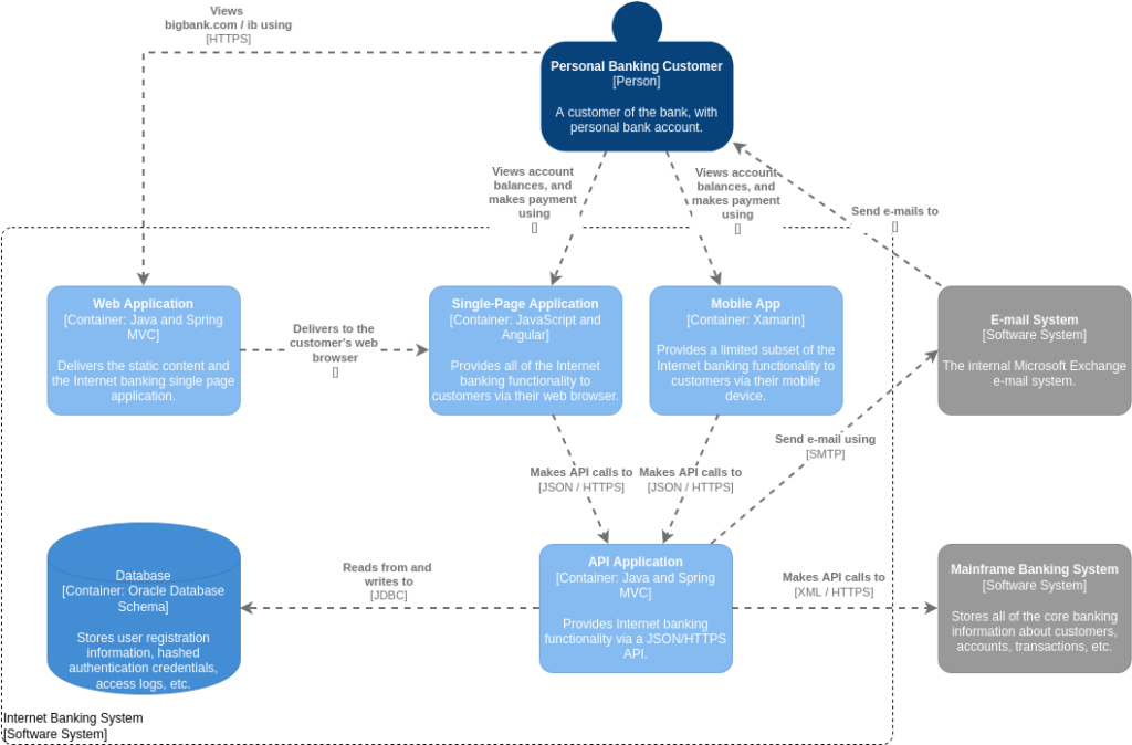
O Modelo C4 tornou-se uma forma amplamente aceita de documentar a arquitetura de software porque oferece algo com que a maioria das equipes luta: uma forma clara, em camadas e…



