Posted inAI Visual Modeling
Reduzindo a Carga Cognitiva em Tarefas Complexas de Modelagem
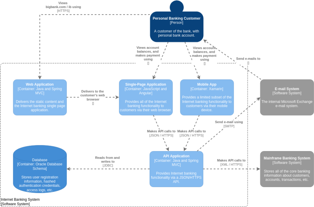
Trabalhar em um diagrama de sistema complexo ou modelo de software frequentemente se sente como lidar com muitas coisas ao mesmo tempo. Você precisa pensar na arquitetura, definir relações, garantir…





