Опубликовано вBPMN
Понимание диаграмм состояний UML: всестороннее руководство
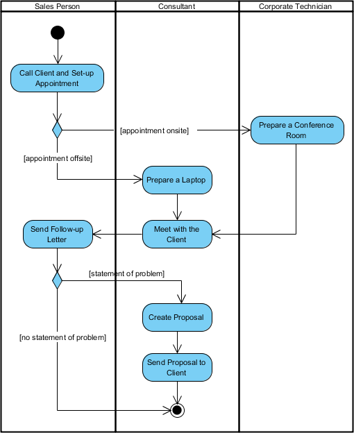
UML (Единый язык моделирования) Диаграммы машин состояний, также известные как диаграммы состояний, являются важными инструментами в инженерии программного обеспечения и проектировании систем. Они обеспечивают стандартизированный способ визуализации динамического поведения системы,…

