Skip to content
Tech Posts Simplified Chinese - Latest Trends in AI, Software, and Digital Innovation Tech Posts Simplified Chinese - Latest Trends in AI, Software, and Digital Innovation
  • Home

C4

Home » C4
C4模型详解:四个层级在软件架构中如何协同工作
Posted inC4

C4模型详解:四个层级在软件架构中如何协同工作

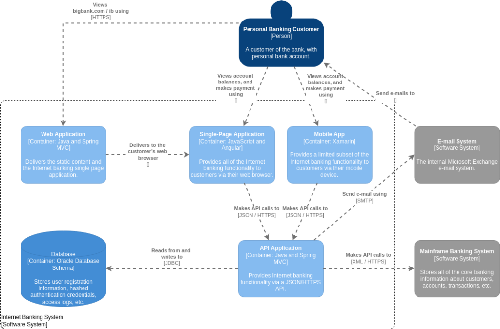
这个C4模型已成为被广泛接受的软件架构文档方法,因为它提供了…
为什么C4模型很重要:现代架构文档的优势
Posted inC4

为什么C4模型很重要:现代架构文档的优势

软件团队一直面临着一个反复出现的问题:文档要么过于抽象而无用…
Posted inC4

C4 与 UML:C4 模型如何补充并现代化传统 UML 文档

几十年来,UML 一直是描述软件系统的标准。它提供了丰富的图…
Posted inC4

C4模型的权威指南:软件架构的实用方法

欢迎来到权威资源,帮助您理解、应用并掌握C4模型——一种轻量…
C4模型详解:四个层级在软件架构中如何协同工作
Posted inC4

C4模型详解:四个层级在软件架构中如何协同工作

这个C4模型已成为广泛认可的软件架构文档方法,因为它提供了一…
为什么C4模型很重要:现代架构文档的优势
Posted inC4

为什么C4模型很重要:现代架构文档的优势

软件团队一直面临着一个反复出现的问题:文档要么过于抽象而无用…
Posted inC4

C4 与 UML:C4 模型如何补充并现代化传统 UML 文档

几十年来,UML 一直是描述软件系统的标准。它提供了丰富的图…
Posted inC4

C4模型的权威指南:软件架构的实用方法

欢迎来到权威资源,了解、应用并掌握C4模型——一种轻量级、清…
分类
  • Agile
  • AI
  • AI Chatbot
  • AI Visual Modeling
  • Animation Software Tool
  • ArchiMate
  • BPMN
  • C4
  • Class Diagram
  • Content & Visual
  • Data Modeling
  • DFD
  • Object-Oriented Analysis and Design
  • ORM
  • Project Management
  • Software Development
  • State Diagram
  • Strategic Analysis
  • SysML
  • Uncategorized
  • Unified Modeling Language
  • Use Case Modeling
  • Visual Paradigm
近期文章
  • ArchiMate 视角:初学者选择企业模型正确视角的指南
  • ArchiMate 视角:统一多元利益相关者视角的秘诀
  • 从理论到实践:在您的首个架构项目中应用ArchiMate视角
  • 深入解析ArchiMate视角:为技术团队连接战略与执行
  • 快速参考指南:ArchiMate 视角速查表,用于日常架构工作
归档
  • 2026 年 4 月
  • 2026 年 3 月
  • 2026 年 2 月
  • 2026 年 1 月
  • 2025 年 5 月
Copyright 2026 — Tech Posts Simplified Chinese - Latest Trends in AI, Software, and Digital Innovation. All rights reserved.
Scroll to Top